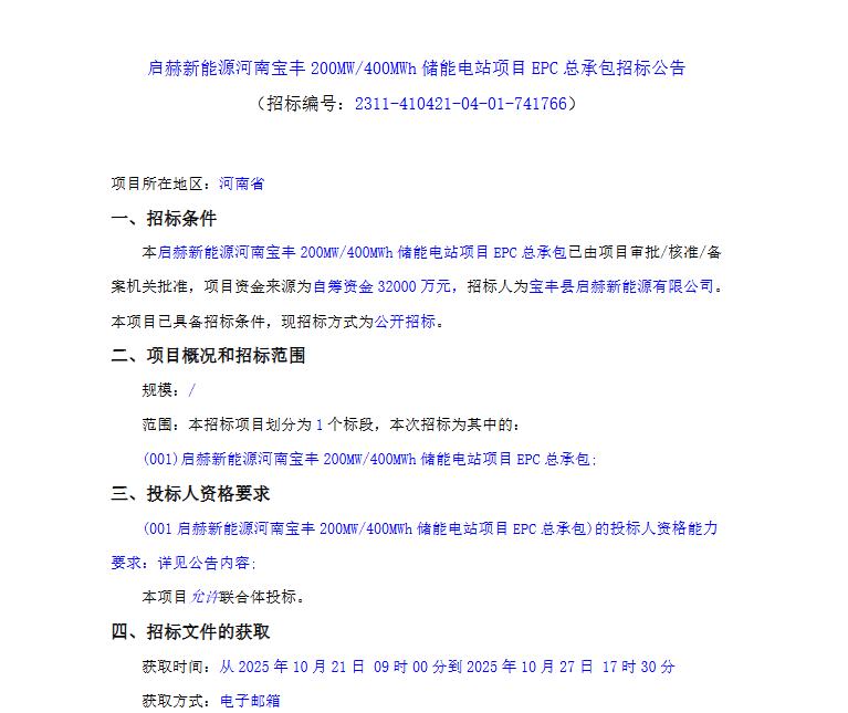
200MW/400MWh!河南储能电站EPC总承包招标
光伏产业网讯
发布日期:2025-10-23
核心提示:
200MW/400MWh!河南储能电站EPC总承包招标
10月20日,启赫新能源河南宝丰200MW/400MWh储能电站项目EPC总承包招标公告发布!
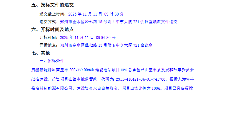
据了解,该项目招标人为宝丰县启赫新能源有限公司,项目地点位于河南省,储能电站规模为200MW/400MWh,项目资金来源为自筹资金32000万元;
本期新建200MW/400MWh储能电站,选用磷酸铁锂电池;配套建设1座220kV升压站,本期安装1台240MVA 三相双绕组油浸风冷有载调压变压器,220出线本期为1回,采用线变组接线,送出线路接入220kV 品泉变,路径长约0.85km;35kV本期进线8回,采用2段独立母线接线。
本项目允许联合体投标,计划工期6个月。
原招标公告:









据了解,该项目招标人为宝丰县启赫新能源有限公司,项目地点位于河南省,储能电站规模为200MW/400MWh,项目资金来源为自筹资金32000万元;
本期新建200MW/400MWh储能电站,选用磷酸铁锂电池;配套建设1座220kV升压站,本期安装1台240MVA 三相双绕组油浸风冷有载调压变压器,220出线本期为1回,采用线变组接线,送出线路接入220kV 品泉变,路径长约0.85km;35kV本期进线8回,采用2段独立母线接线。
本项目允许联合体投标,计划工期6个月。
原招标公告:













